首 页 | 新闻频道 | 今日嵊州 | 乡镇网闻 | 嵊州专题 | 嵊州论坛 | 外媒看嵊 | 视频在线 | 国际国内 | 政务频道 | 文化频道 | 生活频道 |
综合新闻 -- 今日嵊州 -- 乡镇网闻 -- 国际国内 -- 嵊州专题 -- 视频在线
[论坛注册]  [登录]  
   嵊州新闻网 >> 新闻频道 >> 国际国内 >> 长三角区
杭州考虑在各城区建美食一条街
来源:浙江在线 作者:记者 岳海智 2009年09月25日18:10:42 

  前段时间,王书记率团到台湾交流访问,去了台北、台中等地,所到城市,当地夜市多是游客必到之处。

  “为什么过去我们认为脏乱差的大排档,恰恰是人家极力推荐的旅游产品?这对我的启发很大。对于一个每年有5000万人次来访量的国际风景旅游城市来说,大排档不可或缺。”王书记说。

  杭州夜市现分三类

  室内型夜市:如河坊街、高银街餐饮一条街、黄龙酒吧街区,营业时间一般到凌晨2点或通宵。

  摊位型夜市:在道路两边占用人行道,在规定时间、规定地段设摊,以经营小商品为主,领取《市场名称登记证》,营业时间一般晚上6点开始,11点结束,如吴山夜市等。

  排档型夜市:不领取《市场名称登记证》,以美食为主,营业时间一般到凌晨2点或通宵,如黄龙、近江、信义坊等海鲜大排档。

  成功先例:吴山夜市和黄龙大排档

  在夜间经济开拓方面,吴山夜市和黄龙大排档已有了成功先例。

  吴山夜市建于1984年,以经营手工艺品、仿古饰品、首饰、小百货为特色,经过20多年发展,现已成为杭城夜间消费一个亮点。

  吴山夜市现位于惠兴路和仁和路,营业面积1万平方米,经营摊位467个,从业人员近1500人,经营品种上千,营业时间为下午5点半到晚上11点。

  吴山夜市每天人流量近万人次,今年营业额可超1亿元。

  黄龙大排档,利用黄龙体育中心尚未启用的跳水馆地块兴建,2008年3月26日营业,2008年接待人数82万人次,今年3月7日以来,已接待40万人次。

  美食一条街小吃为主兼营小商品

  王书记说,要通过打造美食一条街,打响杭州“美食天堂”品牌,美食一条街不仅是美食街,也是商业街、文化街,是为杭州再造一张城市金名片。

  “美食一条街要吃购娱功能齐全,成为本地人常到、外地人必到的旅游场所,真正体现大众化、平民化;

  “还要坚持特色为王,要区别于餐馆、酒店,要体现美食一条街的新鲜、味美、价廉、快捷特色。”王书记说。

  移动餐车和桌椅也统一风格

  美食一条街的设计和定位,昨天也作了明确。

  要委托专业设计机构作整体设计,一街一模式,移动餐车、桌椅都要统一风格。

  美食一条街主打“杭州牌”,确保一半以上的摊位卖杭州5县(市)的名小吃。

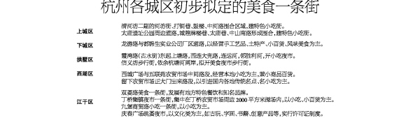
  初拟11条美食一条街候选

  5个主城区,初步拟定了11条候选美食一条街,滨江区也考虑建室内大排档美食城——

  相关文章
编辑:李航程
分享到: 转播到浙江微博 浙江微博 转播到新华微博新华微博
版权和免责声明
凡注有“嵊州新闻网”或电头为“嵊州新闻网”的稿件,均为嵊州新闻网独家版权所有,未经许可不得转载或镜像;授权转载必须注明来源为“嵊州新闻网”,并保留“嵊州新闻网”的电头。
       请您文明上网、理性发言并遵守相关规定,在注册后发表评论。
我来说两句:(留言仅代表网友个人观点,不代表本站立场)
昵称: 输入答案:
>>文化生活
我市新增4名省级非遗传承人
若无娇嫩双唇 口红再多又有何用?
羽绒服不再遭受人们的嫌弃了 为什么?
东风本田“机油门”激怒车主
宝马8系旗舰官图首次发布 有望亮相车展
翻拍剧别只消费情怀,价值观要与时俱进
《移动迷宫3》科幻动作三部曲终结篇上映
我要投稿
新闻总机:0575-83111111
新闻热线:0575-83119666(编辑部)
        0575-83119777(记者部)
武哥热线:0575-83887000
推荐阅读
互动专区
视频新闻
1月29日嵊州电视新闻
1月28日嵊州电视新闻
1月27日嵊州电视新闻
1月26日嵊州电视新闻
1月29日帮忙三人行
1月26日帮忙三人行
1月25日帮忙三人行
1月24日帮忙三人行
· 【专题】聚焦2018浙江省两会
· 【专题】学习贯彻十九大精神
· 【专题】聚焦2018·嵊州两会
· 【专题】全力打好“八大战役”
· 【专题】第四届世界互联网大会
· [专题]小城镇环境综合整治进行时
· 喜迎十九大 砥砺奋进 勇立潮头
· 【专题】“嵊州文创”人物专栏
· 第三届嵊州创客、创新项目大赛
· 打造剡城"红立方"引领文明新风尚
· 创全国文明城市 我们在行动
· [专题]公益救生杆 为市民安全护航
· 创食品安全城市 享健康安全饮食
· 专题:深化五水共治 剿灭劣Ⅴ类水
· 聚焦2017·嵊州两会
· 撸起袖子加油干·2017全国两会
嵊州市融媒体中心主办 浙江在线新闻网站平台支持
嵊州新闻网版权所有.保留所有权利. 浙新办〔2004〕47号. 浙ICP备05017992号
网站简介 |  版权声明 |  广告服务 |  联系方式 |  意见反馈