加入收藏 | 设为首页
 
 
     
   嵊州新闻网 >> 生活频道 >> 汽车科技 >> 汽车
北京:购车指标可现场申请 夫妻间过户需摇号
来源:北京晨报 作者: 发布时间:2011年01月05日08:44:26 

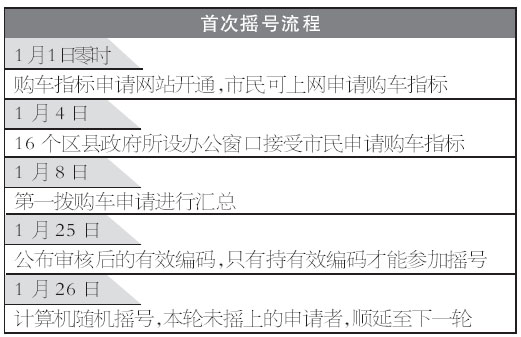
元旦三天假期过后,今天,市民可前往16个区县对外办公窗口现场办理购车指标申请。记者从市交通委获悉,购车指标网上申请从1月1日零时开通,截止到1月1日17点,就已经成功收到53549份申请。

今天起,市民可以继续上网申请小客车配置指标,也可就近选择区(县)对外办公窗口提出申请,办理时间为工作日。据市交通委相关负责人介绍,市民只要是在1月8日之前提交申请,都能赶上1月26日的第一拨摇号,在摇号之前的25日,可查询摇号资格。如果这一拨没有摇上号,还可以顺延至下一轮。

摇号结束后,单位和个人可通过网站(www.bjhjyd.gov.cn)查询摇号结果,并可自行下载打印小客车配置指标确认通知书,也可携带申请时的相关证明材料原件及申请表到区(县)对外办公窗口领取,作为指标证明文件,办理有关手续。

按照《北京市小客车数量调控暂行规定》实施细则,单位和个人应自取得指标之日起6个月内办完车辆登记手续。逾期未办完,视为自动放弃指标。对于提供虚假信息的,查实后,将取消该申请人的申请资格、三年内不受理该申请人提出的指标申请。

另据了解,夫妻间办理小客车变更手续,法院判决、裁定发生小客车转移登记的仍按原规定办理,不需参加摇号;涉及到车辆赠与时,受赠人参加摇号成功后需办理赠与公证,再办理车辆购置税变更,最后办理转移登记。而若车主是北京户口,要将名下的车过户给妻子,其妻子需取得小客车配置指标您才能完成过户。小客车配置指标可以通过摇号获得。(陈琳)

 

个人有效码长期有效

据市交通委有关负责人介绍,未摇中的有效编码,将会自动参加下一次摇号。但单位的有效编码只保留到当年的12月31日,保留期满后需要重新申请;个人的有效编码将会一直被保留(主动申请退出的除外)。

如果对审核结果存有异议,申请人可以根据查询到的未通过原因,向相关审核部门提出复核申请,经复核合格后,参加下一次摇号。

提交申请时,如果填错了信息,在有关部门未审核时,可以登录指定网站www.bjhjyd.gov.cn自行修改,或到各区(县)政府对外办公窗口申请修改。

缴纳社保和个税 若中断不符要求

昨天,记者登录北京市小客车指标调控管理办公室官网,发现“政策咨询”栏目问答已累积到94页,涉及近千个问题。记者看到,不少网友都对“持有本市有效暂住证且连续五年(含)以上在本市缴纳社保和个税的非本市户籍人员才能申请指标”条款存有疑问。有网友问,“我2006年开始每年都缴纳社保和个税,但中间有几个月换工作没缴,可否参加摇号?”对此问题的回复是:“按照规定您需要连续5年缴纳社会保险和个人所得税。如果您其间有间断,则不符合要求。”

[1]  [2]  下一页  尾页
编辑:钱俊
版权和免责声明
凡注有“嵊州新闻网”或电头为“嵊州新闻网”的稿件,均为嵊州新闻网独家版权所有,未经许可不得转载或镜像;授权转载必须注明来源为“嵊州新闻网”,并保留“嵊州新闻网”的电头。
       请您文明上网、理性发言并遵守相关规定,在注册后发表评论。
我来说两句:(留言仅代表网友个人观点,不代表本站立场)
昵称: 输入答案:
 
嵊州市融媒体中心主办 浙江在线新闻网站平台支持
嵊州新闻网版权所有.保留所有权利