首 页
|
新闻频道
|
今日嵊州
|
乡镇网闻
|
嵊州专题
|
嵊州论坛
|
外媒看嵊
|
嵊州网视
|
国际国内
|
政务频道
|
文化频道
|
生活频道
|
健康在线
|
综合新闻
--
今日嵊州
--
乡镇网闻
--
国际国内
--
嵊州专题
--
嵊州网视
[论坛注册]
[登录]
嵊州新闻网
>>
新闻频道
>>
今日嵊州
>>
社会文化
交通违法行为曝光台(四十八)
来源:
嵊州新闻网
作者:
2012年08月20日09:12:47
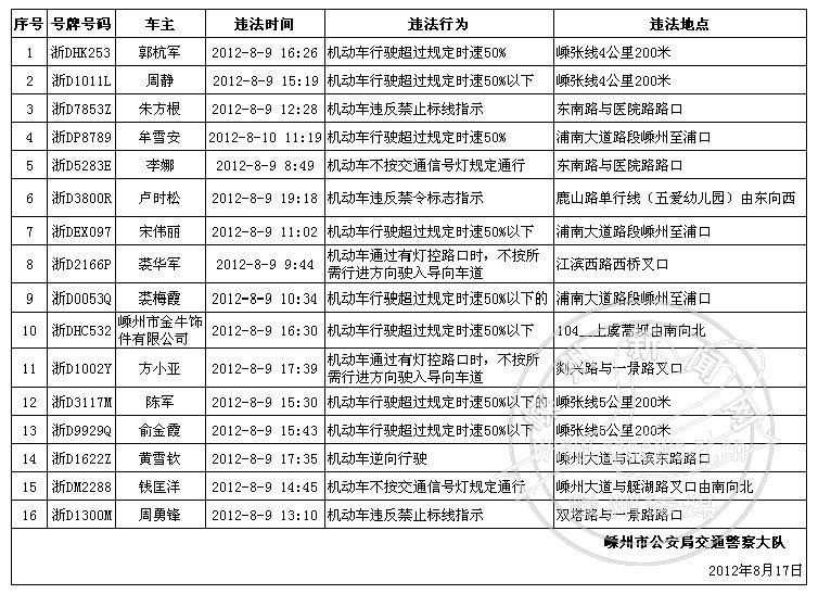
下列机动车和驾驶人因有交通违法行为被交警查处,现予以曝光:
编辑:
何东铭
分享到
新浪微博
腾讯微博
人民微博
QQ空间
人人网
复制网址
更多
微信公众账号
嵊州新闻网
《今日嵊州》数字报
延伸阅读
交通违法行为曝光台(四十七)
交通违法行为曝光台(四十六)
交通违法行为曝光台(四十四)
交通违法行为曝光台(四十三)
交通违法行为曝光台(四十二)
交通违法行为曝光台(四十一)
交通违法行为曝光台(四十)
>>文化生活
我市新增4名省级非遗传承人
冬天吃这三种根菜、两种水果最养生
若无娇嫩双唇 口红再多又有何用?
羽绒服不再遭受人们的嫌弃了 为什么?
东风本田“机油门”激怒车主
宝马8系旗舰官图首次发布 有望亮相车展
翻拍剧别只消费情怀,价值观要与时俱进
《移动迷宫3》科幻动作三部曲终结篇上映
网上看《今日嵊州》
图片中心
冰雪天气将继续
亿田电器年度纳税突破亿元
登山协会表彰优秀队员
加强巡查保供电
专题推荐
【专题】聚焦2018浙江省两会
省政协十二届一次会议将于1月24日至1月29日在杭州召开....
·
【专题】学习贯彻十九大精神
·
【专题】聚焦2018·嵊州两会
·
【专题】全力打好“八大战役”
·
【专题】第四届世界互联网大会
·
[专题]小城镇环境综合整治进行时
·
喜迎十九大 砥砺奋进 勇立潮头
·
【专题】“嵊州文创”人物专栏
·
第三届嵊州创客、创新项目大赛
·
打造剡城"红立方"引领文明新风尚
嵊州网视
市十六届人大二次会议开幕会
习近平发表二〇一八年新年贺词
书记访谈录——孙哲君
【视频回放】中共十九大开幕会
国内要闻
多部委密集部署新年工作
2018年新年伊始,多部委密集召开年度工作会议,研究部署新一年的工作....
葛慧君当选为十二届省政协主席
车俊、袁家军:确保正常生产生活
浙江:高举改革大旗 扛起改革担当
垃圾分类怎么做?代表委员"支招"
“强起来”新征程的浙江担当
两会特稿|"两山"之路越走越宽广
国际要闻
特朗普将发表上任后首份国情咨文
美国总统特朗普将于当地时间1月30日晚上,在国会发表上任后的首份国情咨文....
韩国医院大火恐由电路问题引发
沙特首富阿勒瓦利德王子获释
捷克现任总统拒做房间里“摆设”
朝告全民族书:推动北南关系发展
巴拒将耶路撒冷排除在巴以和谈外
菲或永久性禁止向科威特输出女佣
嵊州市融媒体中心主办 浙江在线新闻网站平台支持
嵊州新闻网版权所有.保留所有权利. 浙新办〔2004〕47号.
浙ICP备05017992号
网站简介
|
版权声明
|
广告服务
|
联系方式
|
意见反馈