首 页
|
新闻频道
|
今日嵊州
|
乡镇网闻
|
嵊州专题
|
嵊州论坛
|
外媒看嵊
|
嵊州网视
|
国际国内
|
政务频道
|
文化频道
|
生活频道
|
健康在线
|
综合新闻
--
今日嵊州
--
乡镇网闻
--
国际国内
--
嵊州专题
--
嵊州网视
[论坛注册]
[登录]
嵊州新闻网
>>
新闻频道
>>
综合新闻
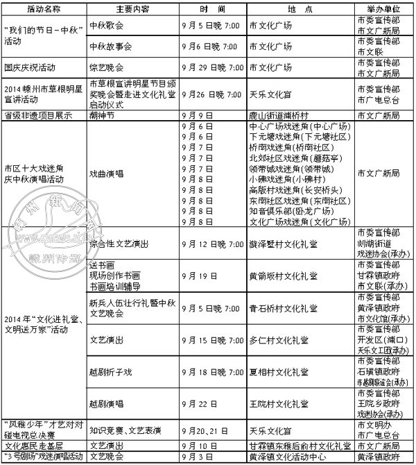
我市9月份文化惠民服务活动预告表
来源:
嵊州新闻网
作者:
2014年09月05日09:38:33
编辑:
何东铭
分享到
新浪微博
腾讯微博
人民微博
QQ空间
人人网
复制网址
更多
微信公众账号
嵊州新闻网
《今日嵊州》数字报
延伸阅读
6月份文化惠民服务活动预告表
我市5月份文化惠民服务活动预告表
我市4月份文化惠民服务活动预告表
>>文化生活
我市新增4名省级非遗传承人
冬天吃这三种根菜、两种水果最养生
若无娇嫩双唇 口红再多又有何用?
羽绒服不再遭受人们的嫌弃了 为什么?
东风本田“机油门”激怒车主
宝马8系旗舰官图首次发布 有望亮相车展
翻拍剧别只消费情怀,价值观要与时俱进
《移动迷宫3》科幻动作三部曲终结篇上映
网上看《今日嵊州》
图片中心
乘坐城乡公交将可享受优惠
写春联 送祝福
市国税局为企业新年发展蓄能
大雪之后 除冰保电在行动
专题推荐
【专题】聚焦2018浙江省两会
省政协十二届一次会议将于1月24日至1月29日在杭州召开....
·
【专题】学习贯彻十九大精神
·
【专题】聚焦2018·嵊州两会
·
【专题】全力打好“八大战役”
·
【专题】第四届世界互联网大会
·
[专题]小城镇环境综合整治进行时
·
喜迎十九大 砥砺奋进 勇立潮头
·
【专题】“嵊州文创”人物专栏
·
第三届嵊州创客、创新项目大赛
·
打造剡城"红立方"引领文明新风尚
嵊州网视
市十六届人大二次会议开幕会
习近平发表二〇一八年新年贺词
书记访谈录——孙哲君
【视频回放】中共十九大开幕会
国内要闻
省政协十二届一次会议胜利闭幕
不忘初心汇聚磅礴力量,同心同德共襄新时代伟业。中国人民政治协商会议....
是什么造就了今天的习近平?
省政协主席、副主席简历【组图】
8项惠民措施便利办证出行
我国印发《企业年金办法》
各地1月31日晚可观赏到月全食
官方通报8起问题地图典型案件
国际要闻
洪水将达峰值大巴黎疏散约1500人
近日受强降雨天气影响,巴黎塞纳河水位持续升高,1月28日达5.82米....
普京竞选账户已花费约100万美元
以不会容忍伊将黎变“导弹基地”
"为"就业"?澳欲跻身"十大军售国"
特朗普将发表上任后首份国情咨文
韩国医院大火恐由电路问题引发
沙特首富阿勒瓦利德王子获释
嵊州市融媒体中心主办 浙江在线新闻网站平台支持
嵊州新闻网版权所有.保留所有权利. 浙新办〔2004〕47号.
浙ICP备05017992号
网站简介
|
版权声明
|
广告服务
|
联系方式
|
意见反馈