首 页 | 新闻频道 | 今日嵊州 | 乡镇网闻 | 嵊州专题 | 嵊州论坛 | 外媒看嵊 | 嵊州网视 | 国际国内 | 政务频道 | 文化频道 | 生活频道 |健康在线 | 
综合新闻 -- 今日嵊州 -- 乡镇网闻 -- 国际国内 -- 嵊州专题 -- 嵊州网视
[论坛注册]  [登录]  
   嵊州新闻网 >> 新闻频道 >> 综合新闻
“公民道德宣传日” 我市系列活动安排
来源:嵊州新闻网 作者: 2014年09月19日09:56:17 

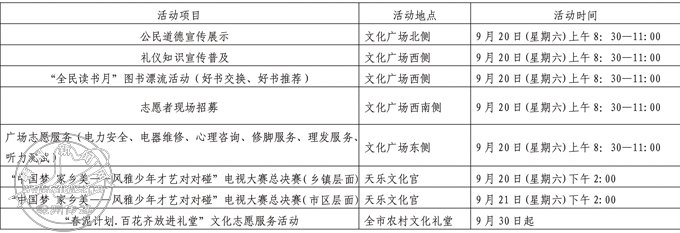
  今年9月20日是第12个全国“公民道德宣传日”,通过开展公民道德宣传日系列活动,旨在进一步宣传实践“爱国守法、明礼诚信、团结友善、勤俭自强、敬业奉献”20字基本道德规范,积极培育和践行社会主义核心价值观,推进人文嵊州建设。现将系列活动安排公布如下:

编辑:何东铭
微信公众账号
嵊州新闻网
《今日嵊州》数字报
  延伸阅读
>>文化生活
我市新增4名省级非遗传承人
冬天吃这三种根菜、两种水果最养生
若无娇嫩双唇 口红再多又有何用?
羽绒服不再遭受人们的嫌弃了 为什么?
东风本田“机油门”激怒车主
宝马8系旗舰官图首次发布 有望亮相车展
翻拍剧别只消费情怀,价值观要与时俱进
《移动迷宫3》科幻动作三部曲终结篇上映
网上看《今日嵊州》
数字报纸首页缩略图
图片中心
专题推荐
· 【专题】学习贯彻十九大精神
· 【专题】聚焦2018·嵊州两会
· 【专题】全力打好“八大战役”
· 【专题】第四届世界互联网大会
· [专题]小城镇环境综合整治进行时
· 喜迎十九大 砥砺奋进 勇立潮头
· 【专题】“嵊州文创”人物专栏
· 第三届嵊州创客、创新项目大赛
· 打造剡城"红立方"引领文明新风尚
嵊州网视
国内要闻
是什么造就了今天的习近平?
省政协主席、副主席简历【组图】
8项惠民措施便利办证出行
我国印发《企业年金办法》
各地1月31日晚可观赏到月全食
官方通报8起问题地图典型案件
国际要闻
普京竞选账户已花费约100万美元
以不会容忍伊将黎变“导弹基地”
"为"就业"?澳欲跻身"十大军售国"
特朗普将发表上任后首份国情咨文
韩国医院大火恐由电路问题引发
沙特首富阿勒瓦利德王子获释
嵊州市融媒体中心主办 浙江在线新闻网站平台支持
嵊州新闻网版权所有.保留所有权利. 浙新办〔2004〕47号. 浙ICP备05017992号
网站简介 |  版权声明 |  广告服务 |  联系方式 |  意见反馈