首 页 | 新闻频道 | 今日嵊州 | 乡镇网闻 | 嵊州专题 | 嵊州论坛 | 外媒看嵊 | 嵊州网视 | 国际国内 | 政务频道 | 文化频道 | 生活频道 |健康在线 |
综合新闻 -- 今日嵊州 -- 乡镇网闻 -- 国际国内 -- 嵊州专题 -- 嵊州网视
[论坛注册]  [登录]  
   嵊州新闻网 >> 新闻频道 >> 今日嵊州 >> 时政经济
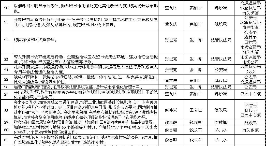
2015年《政府工作报告》重点工作任务分解表
来源:嵊州新闻网  2015年02月16日11:21:36
首页  上一页  [1]  [2]  [3]  [4]  [5]  [6]  [7]  下一页  尾页
编辑:何东铭
嵊州市融媒体中心主办 浙江在线新闻网站平台支持
嵊州新闻网版权所有.保留所有权利. 浙新办〔2004〕47号. 浙ICP备05017992号
网站简介 |  版权声明 |  广告服务 |  联系方式 |  意见反馈