首 页 | 新闻频道 | 今日嵊州 | 乡镇网闻 | 嵊州专题 | 嵊州论坛 | 外媒看嵊 | 嵊州网视 | 国际国内 | 政务频道 | 文化频道 | 生活频道 |健康在线 | 
综合新闻 -- 今日嵊州 -- 乡镇网闻 -- 国际国内 -- 嵊州专题 -- 嵊州网视
[论坛注册]  [登录]  
   嵊州新闻网 >> 新闻频道 >> 今日嵊州 >> 时政经济
关于2015年度嵊州市山区发展资金扶持项目(第二批)的公示
来源:嵊州新闻网 作者: 2015年09月29日09:46:52 

  根据《嵊州市山区发展资金扶持项目实施细则》(嵊政办〔2012〕79号)文件精神,在各相关主体申报基础上,经有关部门审核、领导小组同意,现将下王镇泉岗村游步道建设项目等8个2015年度嵊州市山区发展资金扶持项目(第二批)予以公示。

  1.反映问题方式:公示期内,任何单位和个人有异议的,可以书面或电话等方式向市山区办(设在市农林局)反映。以单位名义反映情况的材料须加盖公章;以个人名义反映情况的材料须署真名。

  2.公示时间:2015年9月29日-10月5日,共7天。

  3.联系人:卢时江(电话:83139902,13567598911,传真: 83101556)。

  附件:2015年度嵊州市山区发展资金扶持项目(第二批)公示表

   嵊州市山区工作协调领导小组办公室

   2015年9月28日

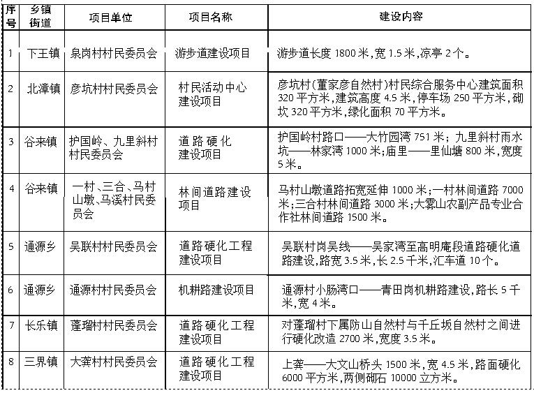
2015年度嵊州市山区发展资金扶持项目(第二批)公示表

编辑:何东铭
微信公众账号
嵊州新闻网
《今日嵊州》数字报
  延伸阅读
关于2015年度嵊州市山区发展资金扶持项目(第一批)的公示
>>文化生活
我市新增4名省级非遗传承人
冬天吃这三种根菜、两种水果最养生
若无娇嫩双唇 口红再多又有何用?
羽绒服不再遭受人们的嫌弃了 为什么?
东风本田“机油门”激怒车主
宝马8系旗舰官图首次发布 有望亮相车展
翻拍剧别只消费情怀,价值观要与时俱进
《移动迷宫3》科幻动作三部曲终结篇上映
网上看《今日嵊州》
数字报纸首页缩略图
图片中心
专题推荐
· 【专题】学习贯彻十九大精神
· 【专题】聚焦2018·嵊州两会
· 【专题】全力打好“八大战役”
· 【专题】第四届世界互联网大会
· [专题]小城镇环境综合整治进行时
· 喜迎十九大 砥砺奋进 勇立潮头
· 【专题】“嵊州文创”人物专栏
· 第三届嵊州创客、创新项目大赛
· 打造剡城"红立方"引领文明新风尚
嵊州网视
国内要闻
葛慧君当选为十二届省政协主席
车俊、袁家军:确保正常生产生活
浙江:高举改革大旗 扛起改革担当
垃圾分类怎么做?代表委员"支招"
“强起来”新征程的浙江担当
两会特稿|"两山"之路越走越宽广
国际要闻
韩国医院大火恐由电路问题引发
沙特首富阿勒瓦利德王子获释
捷克现任总统拒做房间里“摆设”
朝告全民族书:推动北南关系发展
巴拒将耶路撒冷排除在巴以和谈外
菲或永久性禁止向科威特输出女佣
嵊州市融媒体中心主办 浙江在线新闻网站平台支持
嵊州新闻网版权所有.保留所有权利. 浙新办〔2004〕47号. 浙ICP备05017992号
网站简介 |  版权声明 |  广告服务 |  联系方式 |  意见反馈