首 页 | 新闻频道 | 今日嵊州 | 乡镇网闻 | 嵊州专题 | 嵊州论坛 | 外媒看嵊 | 嵊州网视 | 国际国内 | 政务频道 | 文化频道 | 生活频道 |健康在线 | 
综合新闻 -- 今日嵊州 -- 乡镇网闻 -- 国际国内 -- 嵊州专题 -- 嵊州网视
[论坛注册]  [登录]  
   嵊州新闻网 >> 新闻频道 >> 今日嵊州 >> 外媒看嵊
薪火相传110周年 越剧的生日是哪天你知道吗
来源:浙江在线 作者: 2016年03月28日14:39:36 

  资料照片

  27日适逢越剧诞辰110周年,我省在杭州、嵊州两地举办纪念活动。当晚,由省委宣传部、中国华侨国际文化交流促进会、省文化厅、省新广局、省侨联等主办的中国越剧诞辰110周年暨“越看越来电”2016首届中国越剧电影展开幕式在浙江小百花越剧团九五剧场举行。而在越剧故乡嵊州,当天也举办了纪念越剧诞辰110周年活动暨首届全国越剧戏迷大会。

  越剧艺术是浙江加快文化强省建设中宝贵的文化资源。在杭州,首届中国越剧电影展开幕式上,王文娟、尹小芳、张纪中等著名艺术家发来视频祝福,浙江小百花剧团被授予“中国戏曲电影发布中心”牌匾。开幕式后,茅威涛主演的越剧电影《梁祝》在全国22个省(自治区、市)1万多个行政村同时献映,并由此开启了覆盖全国的越剧电影展映活动,展映活动包括与全国农村数字院线合作在全国农村上映一批经典越剧电影等。

  在嵊州,众多越剧名家和近300名来自全国各地的越剧戏迷27日齐聚越剧诞生地甘霖镇东王村,感恩祭祖。王文娟等老一辈越剧艺术家发来贺信,当代越剧名家代表吴凤花、方亚芬等敬献花篮。省文化厅还正式为“嵊州越剧文化生态区”授牌。首届全国越剧戏迷大会举办了多个论坛,越剧名家与戏迷济济一堂,研讨越剧人才培养、繁荣戏迷群体,培育越剧市场等话题,为越剧传承发展和繁荣建言献策。27日起还有“相约越乡”全国民间越剧团(戏迷社团)擂台赛一系列演出在嵊州上演。

  【浙江新闻+】

  翩跹《梁祝》化蝶来

  3月27日是中国越剧诞辰110周年,也是世界戏剧日。当晚,由省委宣传部、中国华侨国际文化交流促进会、省文化厅、省新广局、省侨联等主办的中国越剧诞辰110周年暨“越看越来电”2016首届中国越剧电影展开幕式在浙江小百花越剧团九五剧场举行。与此同时,茅威涛主演越剧电影《梁祝》在全国22个省(市、自治区)1万多个行政村同时献映。

  伴随着主持人的开场白,电影展视频《越看越来电》的主题歌在剧场回响。掌声中,主持人与浙江新农村数字电影院线总经理陈敏的现场互动,道出了电影人对越剧的“点赞”。陈敏表示,今晚的这里,是一个备受全国关注的主会场;今晚的越剧诞生地绍兴,以及全国多个地方如广州、兰州、武汉、邯郸和南京等地都举行了“越看越来电”的追剧活动,其中邯郸响亮发声“不再犹豫看越剧!”广州拉起了“粤看越,越看粤来电!”的口号。

  掌声中,浙江小百花越剧团常务副团长刘建宽接过了“中国戏曲电影发布中心”的牌匾,这是浙江小百花越剧团和浙江新农村数字电影院线向全国22家院线倡议成立的中心——在这里,无论哪个地方戏种的影片,都可展映。

  王文娟、尹小芳、张纪中等著名艺术家通过视频发来祝福。著名越剧艺术家王文娟说:“中国的越剧一直是与美丽相伴的,美丽的越剧人决不能放弃演戏……”尹派传人、85岁的尹小芳说:“世上有一种爱,它叫传承,越剧也好,中华文化也罢,只有传承才见根脉,只有传承才有未来。我比越剧没有年轻多少,但这并不意味我和越剧都已老了,我们的戏曲将永葆青春。”

  紧接着,一束追光打在款款而来的浙江小百花越剧团团长茅威涛身上。

  在主持人的追问声中,茅威涛笑答:“创新越剧是我们每一个小百花人的美丽天性,今天的小百花可谓是五喜临门:在各级领导的关怀支持下,首届中国越剧电影展成功推出;九五剧场面向公众开放;‘戏曲电影发布中心’海纳人间百戏;通过与英国国家剧院的文化交流,‘剧院现场’顶级话剧电影将永久入驻;与此同时,‘天涯海角共《梁祝》’空前展映。”

  百花在此传艺,东西在此合影——在今晚的开幕式之后,戏剧天地将迎来茅威涛三部曲之《梁祝》及小百花传承大剧《五女拜寿》的特映行动。4月22日开始,九五剧场将隆重开启“英国国家剧院现场”的密集展映季。

  开幕之夜,远道而来的嘉宾香港艺人汪明荃在《万水千山总是情》音乐中上场。汪明荃说:“今晚我们是为了中国越剧的一个难忘庆典而来,更且还是为了2016年——越看越来电——小百花全国乃至全球巡演而来。”

  今晚的现场,还来了全国保利剧院系统的负责人,在他们的支持下,浙江小百花越剧团将奔赴全国各地开启“花海现场、利在东方”保利小百花巡演第二季。与此同时,现场宣布的一个消息让大家充满了期待:为了纪念汤显祖逝世400周年,浙江小百花越剧团将莎士比亚的《科里奥兰纳斯》与汤显祖的《牡丹亭》两个剧本合成一台演出《寇流兰与杜丽娘》,在今年的G20杭州峰会前夕走进伦敦、走进莎翁的故乡——斯特拉福德“皇家莎士比亚剧院”,开启中英文化交流和欧洲巡演。

  开幕式最后,帷幕落下。茅威涛越剧电影《梁祝》在全国同步献映,顿时越音缭绕,传遍万水千山……

  名家、戏迷齐聚越剧之乡嵊州纪念越剧诞辰110周年

  越音袅袅,百又十年。越剧之乡绍兴嵊州27日迎来了众多越剧名家和来自全国各地的越剧戏迷。在越剧诞辰110周年的日子,越剧人回到了自己永恒的精神故乡。

  人们聚集在嵊州市甘霖镇东王村。1906年的3月27日,嵊州说唱艺人李世泉、高炳火等人在东王村用稻桶和门板搭成戏台,伴随着“嘀咚嘀咚”的鼓点声,第一出越剧就这样在江南草长莺飞的春天里正式上演。

  越剧的创始者已化身为东王村的几座塑像:他们身着长衫,望向村外的世界:在绍兴、杭州、上海……越剧艺术在一百余年里薪火相传,涌现出袁雪芬、傅全香、范瑞娟等代代大师,成为风靡华人世界的一大剧种。

  又是江南春意浓,今天,东王村里的几间民居已经被改建成博物馆,讲述着越剧从嵊州田头发轫,沿剡溪出山,取道钱塘,在黄浦两岸繁盛,终成艺苑奇葩的故事。重回越乡,感恩祖师,当代越剧名家代表吴凤花、方亚芬等来到东王村香火堂前,敬献花篮。傅全香、王文娟等老一辈艺术家久居沪上,因年事已高未能亲至,均向“娘家”发来情深意长的贺信。

  110周年华诞的越剧仍然风华正茂。老戏迷对越剧的热爱,长年不曾降温。吴凤花、方亚芬等名角儿在东王村一露面,就被粉丝包围了,戏迷们簇拥着她们合影、签名。她们登上老戏台致辞,获得了父老乡亲极其热烈的掌声,嵊州越剧艺校的女学生们望到这些光彩炫目的前辈,赶忙拿出手机拍下照片。

  “归根到底,越剧姓‘越’。”著名昆曲表演艺术家汪世瑜感慨地说。多位专家表示,越音婉转,越乡风土,越女如花,是越剧吸引观众的最大魅力,也是越剧传承和创新过程中不可丢弃的根本。当代越剧名家赵志刚说,应当为观众创造更多参与越剧的机会,让他们与越剧、与越剧诞生的这方水土有更多的近距离接触,热爱才能持久不竭。“嵊州市在纪念越剧诞辰110周年的同时,举办全国越剧戏迷大会,发起成立全国越剧戏迷联盟,就是一项很好的举措。”赵志刚说。

  在来自全国各地的数百名戏迷中,不乏年轻人的身影。有3位80后戏迷专程从西安赶来,她们在学生时代接触越剧,现在则加入了一个业余越剧团。第一次来到越剧发源地嵊州,对她们而言仿佛有朝圣的意味。“在北方看越剧的机会太少了。2004年在西安看了一场明星版《梁祝》,回味至今。”80后西安戏迷王欣说,自己会咬牙拿出积蓄,坐飞机到上海,买下位置靠前的高价票,就为了好好看一场越剧。

  王欣所在的业余越剧团有30多人,年轻人占了近半数——这应该能够为当代越剧人带来信心,毕竟,拓展受众群体是他们念兹在兹的一件事。中生代越剧名家似乎人人身上都有一种使命感,要让越剧在110周年的新起点上继续辉煌。赢得更多观众,他们必须有所创新。

  吴凤花说,这一代越剧人应当为越剧新的百年史留下属于自己的作品。“才子佳人是越剧最擅长的题材,也是越剧戏迷情有独钟的题材,其代表的风格不能丢,但越剧的题材将来应当不仅限于才子佳人戏。”在她看来,题材的拓宽,对一个剧种的延伸和发展能起到显著促进作用,这样就会吸引更多的人亲近越剧。

  “前人为我们留下经典剧目,我们又为后来者留下什么?”赵志刚说,当代越剧人不应墨守成规,而应在越剧创新上发挥引领作用,打上时代烙印。“不仅要考虑新题材、新剧目,也要考虑新的传播渠道。”赵志刚说,年轻观众有的不喜欢坐在剧院看戏,可以把越剧通过移动互联网推送到他们的手机上。

  对此,师从王文娟的著名越剧演员舒锦霞也深有同感。“我们希望能够提供给年轻观众更多走近越剧的机会,他们将会发现越剧之美。”她表示,“这个机会窗口不必长,哪怕只是我教你唱一句‘天上掉下个林妹妹’,放在视频网站上,你点开听到了,就有可能喜欢上越剧。”

  在农耕时代孕育,在工业化大都市勃兴,在信息时代寻求新转型——和其他诸多传统戏曲一样,越剧的魅力被一代代深爱它的人不断书写、反复诠释。人们都还记得,习近平总书记在浙江工作时,在越剧诞辰100周年纪念大会上曾说过,越剧艺术是中华文化的重要组成部分,更是浙江人民一笔宝贵的文化财富。

  浙江越剧人把热情和生命投放进这项艺术,在越剧110周年的里程碑上,他们留下了自己深刻的印记,奏响了越剧振兴发展的强音。

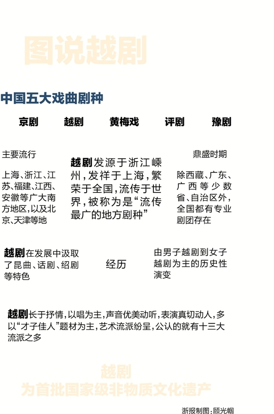
  图说越剧

  名角专家相聚嵊州畅谈传承传统艺术

  当代越剧名家方亚芬

  老一辈越剧艺术家年事已高,精力有限。中生代越剧演员既要带领团队开拓舞台事业,又要拿出大量时间和精力培育年轻一代,压力很大。传承总盼着出成果,但是好苗子可遇不可求,现在很多时候教授者是平均用力,恐怕应当更多地考虑如何发现拔尖人才。同时,为鼓励更多中生代越剧演员投身传承工作的积极性,应设计更加完善的激励制度。

  著名越剧演员张小君

  任何一门艺术的发展都离不开人才,越剧艺术也是一样。一个剧团必须有领军人,所谓“角儿”,演员的形象、个头、嗓子、灵气缺一不可。发现人才的人也至关重要,剧团要时时留意人才,发现人才要尽力培养,为其量身定制演出剧目,还要请专家名师为其充电,才有利于人才的长远发展。

  行当的培养要全面。目前的越剧舞台,小生和花旦争奇斗艳,老生与丑角却人才很少,行当萎缩,容易导致艺术风格单一化,很多传统剧目甚至演不了了。现在的剧团应当注意到这一点。

  著名越剧演员竺小招

  传承传统文化人才很重要。戏曲进校园,我做了一个尝试,挑选一些浅显的古诗词,谱上越剧一些主要流派特征的曲调,希望通过越剧旋律传递诗词的情感内涵,起了个名字叫“越韵古诗”,在一些小学试点。孩子们感觉很亲切,一学就舍不得丢下了,我深受鼓舞。我们正在逐步推进这项工作。

  上海越剧艺术研究中心主任黄德君

  当今的越剧人应该潜下心来对过去的艺术经验进行认真总结,并将之上升为理论。一旦剧种发展到成熟阶段,它必须要有理论为其发展作指导,不然发展就可能是盲目的。它所谓的“创造”也许是照搬或类同于他人的,没有自己的个性。

  袁雪芬之子郑海芽

  心怀越剧,做有益于越剧和社会的事,是我母亲从11岁学戏以来逐渐树立的追求,并身体力行。她一生清白做人,认真做事,每逢个人利益与整个越剧的发展有冲突的地方,她总是牺牲个人利益,成就他人,成就越剧。

  著名越剧演员王滨梅

  在大力弘扬社会主义核心价值观的当下,越剧现代戏应当成为文艺创作舞台上不可或缺的一员。浙江越剧团2013年新创越剧现代戏《我的娘姨我的娘》是一部主旋律题材的现代戏,我们发现,在坚持较高艺术水准、坚持越剧本体不变的情况下,观众对主旋律、现代戏、男女合演都持欢迎态度。

  浙江省剧院联盟秘书长吕龙华

  目前,我省已完整地形成了省市县三级剧院演出网,全省剧院将在未来的5年内达到约100家,这为演出市场创造了一个巨大的需求空间,也使剧团有了展示艺术才华的空间。而越剧又是我省舞台演出的主力军。

  实践证明,国家把振兴戏曲作为带动全国演出市场的切入口,是非常正确的。越剧的振兴,能够带动戏曲市场红火,带动整个演出市场的红火。

  越剧庆生戏乡打擂

  丝竹声声响,越剧声声传。3月27日下午,中国女子越剧诞生地——施家岙,这个小村子格外地热闹。来自全国各地的民间越剧社团和票友们同时来到这里,参加“相约越乡”全国民间越剧(社)团折子戏擂台赛,在无数名家登台演出过的纯武堂古戏台竞技、交流。

  大厅堂,长板凳。听说有戏看,村里的老老小小早早地来到了戏台前占座。红帘另一边的后台,来自金华春苗艺术中心越剧社的尹旭红深吸一口气,掀开帘子来到台前。红袍一摆,水袖一甩,唱一句“说不尽水晶帘下脂香粉媚,常学那风流张敞巧画蛾眉。”活脱脱一个风流公子,把《情探·活捉》里背弃原配妻子的王魁的形象演了个十成十。待到最后尹旭红表演起甩发,一绺黑发以头顶为中心,不断快速甩动在空中化成一个大圈时,赢得了观众们的阵阵掌声。

  “为了练好这个甩发,我学了起码有两个月,第一次尝试的时候好半天脑袋都是晕的。”48岁的尹旭红说,越剧一些有难度的表演往往需要一定的体力,对于上年纪的戏迷来说是非常大的挑战,这个戏自己学了两年多,总算是能在广大戏迷朋友面前露一手了。“我想着之前越剧诞辰100周年的表演我错过了活动,110周年我一定不能再错过。”

  你方唱罢我登场,林黛玉、孟丽君、梁山伯……越剧经典曲目里的人物一个接着一个,让台下的老戏迷们看得好不过瘾,熟悉的旋律让不少票友随着轻声哼唱起来。贵州戏迷田景英特地带来了录像机,全程记录下了嵊州市越剧艺术团一团的表演。“我们的方言和这里差距很大,唱越剧的时候咬字总是很含糊,想多学学本地的发音。”

  才子佳人,恩怨情仇。越剧婉转的唱腔、优美的身姿让一代又一代人为它着迷。一根拐杖,一个竹篮,一身褴褛,75岁的张雅文一身祥林嫂的装扮走上了古戏台,吸引了所有人的注意力。一曲《祥林嫂·抬头问苍天》唱出了祥林嫂的悲苦身世,也唱出了张雅文70年对越剧的热爱。“我从5岁就开始喜欢越剧,做梦都想来这个台上唱一出戏,今天我的梦圆了,这辈子都没有遗憾了。”

  结束短短十几分钟的表演,来到后台卸妆的张雅文依然难以平复内心的激动,双手不停地颤抖,不断地跟身旁的人诉说着自己的兴奋。张雅文告诉记者,这个古戏台承载着越剧的历史,她希望越剧的未来能够延续精彩。

  从白天到黑夜,欢乐的盛宴总叫人不能停歇。作为参加比赛年龄最小的一组选手,来自浙江师范大学戏曲协会的大四学生曾陈山、胡苗准备了一场越剧中轻喜剧——《王老虎抢亲·寄闺》。这一曲目讲的是男扮女装的周文宾被王老虎抢亲回家后,和王老虎的妹妹王秀英渐生情愫的故事,这就要求扮演小生角色周文宾的大男孩曾陈山以旦角装扮出镜。明明是英俊潇洒的帅小伙,兰花指一拈,流露出几分柔美,引得台下的观众们阵阵的掌声和笑声。“我们想把属于我们年轻人特有的活力加进去,选择这样的曲目也是为了让更多年轻人来喜欢越剧。”

  经过初步筛选的24支曲目,分3月27日、28日两天在嵊州甘霖镇施家岙村进行初赛,按分数取前9名将参加29日晚上的决赛。嵊州市文化馆的工作人员俞浙军告诉记者,“相约越乡”系列擂台赛今年已经是第六届,每一届都是人气爆棚,成为全国越剧迷欢乐的大聚会、交流的大平台。

  “嵊州作为越剧之乡,理应成为全国越剧迷寻根访源的圣地。”俞浙军告诉记者。

编辑:何东铭
微信公众账号
嵊州新闻网
《今日嵊州》数字报
  延伸阅读
>>文化生活
我市新增4名省级非遗传承人
冬天吃这三种根菜、两种水果最养生
若无娇嫩双唇 口红再多又有何用?
羽绒服不再遭受人们的嫌弃了 为什么?
东风本田“机油门”激怒车主
宝马8系旗舰官图首次发布 有望亮相车展
翻拍剧别只消费情怀,价值观要与时俱进
《移动迷宫3》科幻动作三部曲终结篇上映
网上看《今日嵊州》
数字报纸首页缩略图
图片中心
专题推荐
· 【专题】学习贯彻十九大精神
· 【专题】聚焦2018·嵊州两会
· 【专题】全力打好“八大战役”
· 【专题】第四届世界互联网大会
· [专题]小城镇环境综合整治进行时
· 喜迎十九大 砥砺奋进 勇立潮头
· 【专题】“嵊州文创”人物专栏
· 第三届嵊州创客、创新项目大赛
· 打造剡城"红立方"引领文明新风尚
嵊州网视
国内要闻
8项惠民措施便利办证出行
我国印发《企业年金办法》
各地1月31日晚可观赏到月全食
多部委密集部署新年工作
葛慧君当选为十二届省政协主席
车俊、袁家军:确保正常生产生活
国际要闻
韩国医院大火恐由电路问题引发
沙特首富阿勒瓦利德王子获释
捷克现任总统拒做房间里“摆设”
朝告全民族书:推动北南关系发展
巴拒将耶路撒冷排除在巴以和谈外
菲或永久性禁止向科威特输出女佣
嵊州市融媒体中心主办 浙江在线新闻网站平台支持
嵊州新闻网版权所有.保留所有权利. 浙新办〔2004〕47号. 浙ICP备05017992号
网站简介 |  版权声明 |  广告服务 |  联系方式 |  意见反馈